
时间:2024-03-11 15:00:06
1,6-二磷酸果糖
子宫内膜蜕膜化不良是自然流产的重要原因之一。蜕膜化包括子宫内膜腺上皮的分泌、子宫螺旋动脉的重塑、多种免疫细胞的浸润、富集和重分布以及细胞外基质成分的改变。然而,目前对蜕膜化进程中免疫细胞分化的代谢机制及其异常致自然流产的分子机制尚不明确。
2022年2月23日,复旦大学附属妇产科医院李明清教授、复旦大学生命科学院赵健元教授和同济大学附属第一妇婴保健院金莉萍教授在Science Advances发表了题为“Fructose-1,6-biphosphate prevents pregnancy loss by inducing decidual COX-2+ macrophage differentiation”的研究论文。该研究揭示了代谢失常引起蜕膜巨噬细胞分化异常致自然流产的新机制,并首次报道了1,6-二磷酸果糖(FBP)在防治自然流产中的价值。

补充说明:1,6-二磷酸果糖(Fructose-1,6-biphosphate)其中的“biphosphate”表示二磷酸,“diphosphate”同样表示含有两个磷酸基团。因此,1,6-二磷酸果糖缩写除了FBP外,也可以用FDP来表示。
一、蜕膜化过程中FBP积累
研究人员比较了12例健康对照分泌期子宫内膜和12例正常妊娠的蜕膜组织,发现蜕膜基质细胞中的果糖双磷酸酶1(FBP1)水平较低。将子宫内膜基质细胞暴露于雌激素加孕激素或初级滋养层细胞中,上清中FBP1基因表达水平显着降低,PFK1则升高。这些数据表明,在妊娠早期蜕膜化过程中,内分泌环境和源自胚胎的滋养层可能在蜕膜基质细胞的FBP累积中发挥作用。
FBP在蜕膜化过程中富集
二、蜕膜基质细胞中FBP-IL-27调节轴异常导致流产
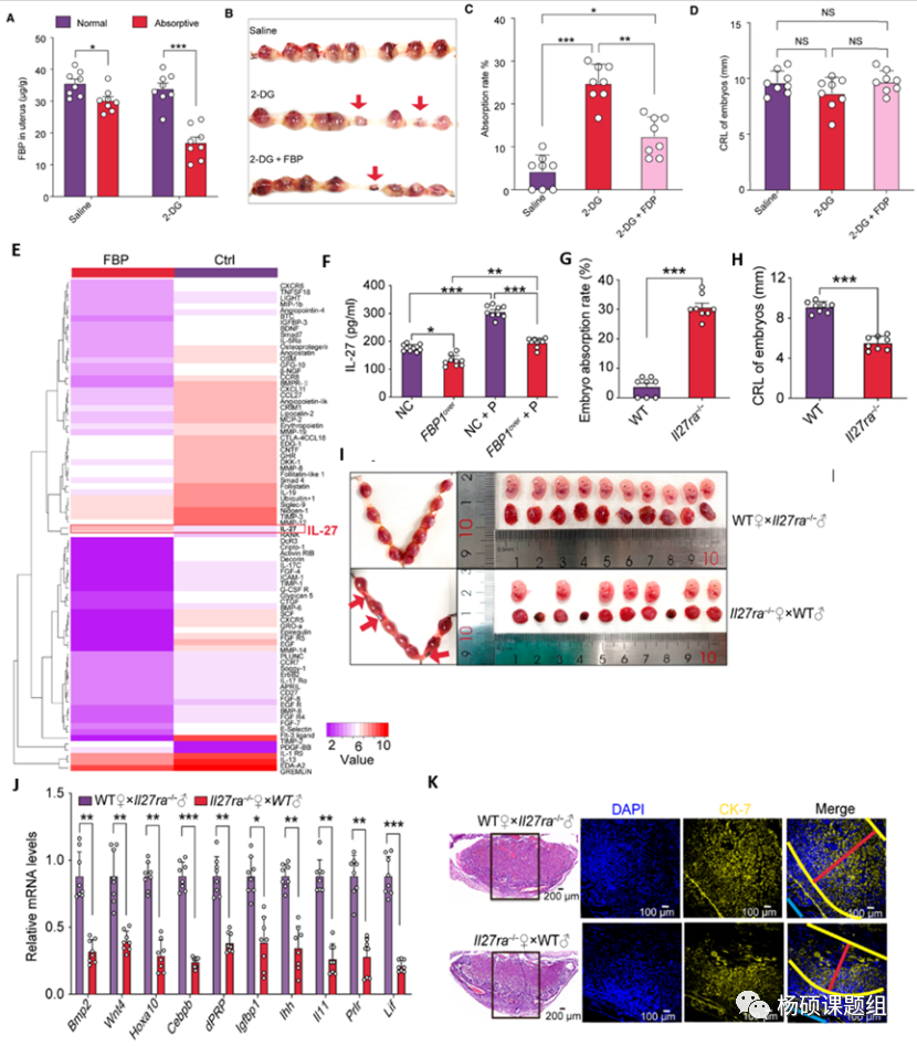
研究人员将2-DG(抑制糖酵解的葡萄糖类似物)用于妊娠小鼠。结果显示与正常妊娠小鼠相比,流产模型的小鼠在使用2-DG后胚胎丢失率增加,补充FBP则可逆转这一现象。进一步分析发现FBP能够提高子宫内膜基质细胞中IL-27的表达,然而过度表达时会导致子宫内膜基质细胞中IL-27降低。当小鼠IL-27受体缺失(Il27ra-/-)会出现胚胎丢失增加和胚胎生长受限的情况。这些数据共同表明蜕膜基质细胞的异常FBP-IL-27调节轴会增加流产的风险。
蜕膜基质细胞中FBP-IL-27调节轴异常导致流产
三、PKM2/ERK1/2/c-FOS通路参与FBP对蜕膜基质细胞中IL-27的调节
FOS参与转录因子复合物AP-1的形成,AP-1是IL-27的重要调节因子[3]。进一步发现PKM2是与FOS作用的核心分子,mitapivat激活PKM2会上调ERK1/2和c-FOS的磷酸化以及子宫内膜基质细胞中IL-27的分泌。腹腔注射2-DG抑制糖酵解会导致怀孕小鼠子宫ERK1/2和c-FOS的去磷酸化,IL-27水平的降低。以上数据表明,PKM2/ERK1/2/c-FOS通路在FBP调节蜕膜基质细胞中IL-27表达中发挥重要作用。
FBP以PKM2/ERK1/2/c-FOS依赖性方式增加蜕膜基质细胞中IL-27的表达
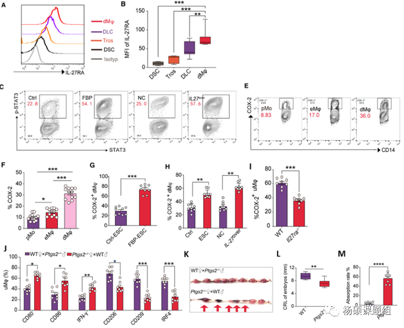
四、IL-27通过诱导蜕膜COX-2+巨噬细胞分化维持正常妊娠
与蜕膜淋巴细胞、滋养层细胞和蜕膜基质细胞相比,蜕膜巨噬细胞(dMφ)的IL27ra表达最高。此外,FBP或IL-27处理的子宫内膜基质细胞促进dMφ中STAT3的磷酸化。STAT3和环氧合酶-2(COX-2)/前列腺素E2(PGE2)之间存在正反馈[4],通进一步分析发现,IL-27通过促进蜕膜COX-2+M2型巨噬细胞分化来维持正常妊娠。
IL-27通过诱导蜕膜COX-2+巨噬细胞分化维持正常妊娠
五、FBP给药诱导COX-2+dMφ分化并进一步减轻流产
与正常妊娠相比,反复自然流产患者蜕膜中FBP-IL-27表达不足且COX-2+Mφ比例减少。另外,自然流产的模型小鼠子宫中比正常妊娠的小鼠FBP显著缺失,COX-2+dMφ比例较少。补充FBP可以增加COX-2+dMφ,促进蜕膜化和滋养层侵袭并防止自然流产的模型小鼠流产。总之,数据表明补充FBP可以降低由于FBP-IL-27表达和COX-2+dMφ不足而导致流产的风险。
蜕膜基质细胞中FBP-IL-27调节轴异常导致流产